TinyPA100, невеликий і дешевий LDMOS підсилювач ~100Вт

Vitalii
Повідомлень: 24
З нами з: Сер серпня 21, 2024 9:48 pm
Позивний: UT0UI
Has thanked: 10 times
Been thanked: 28 times

TinyPA100, невеликий і дешевий LDMOS підсилювач ~100Вт

Повідомлення Vitalii »

Доброго дня, шановне товариство!
Викладаю свій проект невеликого підсилювача потужності з доступних комплектуючих.

При розробці проекту відштовхувався від наявного корпуса MiBox MB-2 розмірами ШхВхГ 150х90х180мм. Проект складається з трьох плат (підсилювач, плата фільтрів, плата комутації/живлення) з можливістю роботи на 2 антени. За необхідності можна додати ATU-100 з аліекспреса, розміри плат розраховані, щоб він теж помістився в "пиріжок". В процесі буду викладати схеми, BOMи, гербера і налаштування всіх плат.
1.jpg
f60f8dd1-b15a-454c-b2f3-6fb12a2d8b3c.jpeg
 

 Також в процесі викладаю відео і фото проекту у себе на тг каналі 
 
 
 
 
 
Vitalii
Повідомлень: 24
З нами з: Сер серпня 21, 2024 9:48 pm
Позивний: UT0UI
Has thanked: 10 times
Been thanked: 28 times

Re: TinyPA100, невеликий і дешевий LDMOS підсилювач

Повідомлення Vitalii »

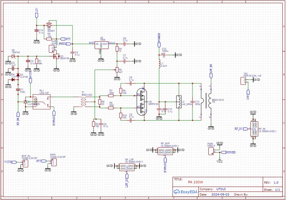
Отже, почнемо з підсилювача.
За основу була взята схема Андрія UR5FFR на базі транзистора MRF9120 з негативним зворотнім зв'язком детально описана ось тут з невеликими відмінностями.
pa-cheme.jpg
 В схемі реалізовано RF VOX (постановка на передачу від ВЧ сигналу на вході), але є можливість вручну управляти PTT. Замикання контактів MAN - ручне управління підсилювачем (вивід на задню панель), контакт AUTO - вивід на тумблер на передній панелі, вмикає або вимикає RF VOX. Схемотехнічно розраховано на живлення до 24В, відповідно на плату треба окремо подавати 12В для напруги зміщення транзистора (U2) і живлення реле. 12В в комплекті береться з плати живлення/управління. Єдина відмінність від оригінальної схеми - трансформатор T1 має співвідношення витків не 1:3 як в оригіналі, а 1:2, відповідно вхідний КСХ не перевищує 1.5 на всіх діапазонах. Ємність С13 підбирається дослідним шляхом для більш лінійних характеристик по діапазонам. У мене нормально працює 330пФ 500В практично без завалів на ВЧ. В вч контурах важливо не забувати про вольтаж конденсаторів! В теорії напруга до 100В, але варто ставити ємності 500В. Друге реле байпаса підсилювача знаходиться на платі контролю і живлення на нього подається з роз'єма BYP-RL на відповідний роз'єм.

Плата розрахована на встановлення на радіатор розмірами 150x69x36 з аліекспреса та два вентилятори 30мм звідти ж. Плата двостороння і потребує прокладки між нею та радіатором (я 1мм силіконову ставив) і мідного термоінтерфейсу товщиною 2мм. Наприклад, такого
 
pa-lay.jpg
317c32bf-4ce3-4a69-a539-925040a8915b.jpeg
 

 Схема в EasyEDA і гербери прикладаю
Gerber_PAv1.zip
(92.7 Кіб) Завантажено 740 разів
HF PA.zip
(22 Кіб) Завантажено 736 разів
 
 
 
 
 
 
 
 
 
 
Vitalii
Повідомлень: 24
З нами з: Сер серпня 21, 2024 9:48 pm
Позивний: UT0UI
Has thanked: 10 times
Been thanked: 28 times

Re: TinyPA100, невеликий і дешевий LDMOS підсилювач

Повідомлення Vitalii »

Важливий нюанс - на всіх фото "кренка" U2 на платі підсилювача запаяна неправильно! Це стало причиною смерті транзистора :) 
 

Ось ВОМ для цієї плати
BOM_PA.zip
(920 байт) Завантажено 797 разів
 
 
 
 
Вкладення
f60f8dd1-b15a-454c-b2f3-6fb12a2d8b3c.jpeg
Vitalii
Повідомлень: 24
З нами з: Сер серпня 21, 2024 9:48 pm
Позивний: UT0UI
Has thanked: 10 times
Been thanked: 28 times

Re: TinyPA100, невеликий і дешевий LDMOS підсилювач

Повідомлення Vitalii »

В цілому рекомендую на вхід підсилювача ставити перемикаємий аттенюатор 3/6дБ, щоб контролювати вхідну потужність, бо не кожен підсилювач на виході може дати мілкий крок потужності, ті самі Маламути сильно по потужності плавають в залежності від бенду. 
Vitalii
Повідомлень: 24
З нами з: Сер серпня 21, 2024 9:48 pm
Позивний: UT0UI
Has thanked: 10 times
Been thanked: 28 times

Re: TinyPA100, невеликий і дешевий LDMOS підсилювач

Повідомлення Vitalii »

Плата LPF
ЗА основу взято проект WA2EBY, але змінено в меншу сторону кількість фільтрів та перераховано параметри. Фільтр 80м має частоту зрізу по рівню -3дБ 4.5МГц, фільтр 40м - 11.5Мгц, фільтр 20-17м - 19.5МГц, фільтр 15-10 - 31МГц. Значення підігнано під розброс параметрів та оптимальний вхідний КСХ та S21 фільтра.
Параметри намотки індуктивностей проводом 0.7-0.8мм:
L11, L12 - 22 витка на фериті Т-50-2
L13, L14 - 16 витків на фериті Т-50-2
L15, L16 - 11 витків на фериті Т-50-6
L17, L18 - 8 витків на фериті Т-50-6
Фільтри перемикаються тактовою кнопкою BAND циклічно, керує процесом копійчана CD4017 :) Резистори R13-R16 варто підбирати під конкретні світлодіоди (нагадаю, стандартно опір цей 200-300 Ом). При занадто великому опорі резисторів перемикання буде працювати некоректно.
Плата потребує живлення 12В та 5В, які беруться з плати живлення/комутації.
Ємність С111 фільтра на 15-10м випадає з Е24, у мене набрано сендвічем з 2х100пФ через кращу лінінійність вхідного КСХ фільтра. Ліниві можуть поміняти на 180пФ, це призведе до вИщого КСХ на 15м. 
При вимкненому живленні всі реле стоять в байпас. Реле для всього проекту використав 5pin SRD-12VDC-SL недорогі з Алі з запасом по потужності, бо китайцям не варто довіряти :)
Нагадаю, ємності в фільтрах бажано NP0 500V
lpf-scheme.JPG
 
Gerber_lpf.zip
(144.68 Кіб) Завантажено 758 разів
 
easyeda_LPF.zip
(246.57 Кіб) Завантажено 776 разів
 
 
BOM_lpf.zip
(885 байт) Завантажено 777 разів
 
 
 
 
 
 
 
UR5FFR
Повідомлень: 1418
З нами з: Пон вересня 12, 2022 4:04 pm
Has thanked: 130 times
Been thanked: 811 times

Re: TinyPA100, невеликий і дешевий LDMOS підсилювач

Повідомлення UR5FFR »

Vitalii писав: Пон грудня 15, 2025 11:24 am В цілому рекомендую на вхід підсилювача ставити перемикаємий аттенюатор 3/6дБ, щоб контролювати вхідну потужність, бо не кожен підсилювач на виході може дати мілкий крок потужності, ті самі Маламути сильно по потужності плавають в залежності від бенду. 

 
Так, для СВЧ мосфетів дуже важливо не перекачувати по входу бо вигорають затвори і транзистор можна викинути.
Vitalii писав: Пон грудня 15, 2025 11:13 am трансформатор T1 має співвідношення витків не 1:3 як в оригіналі, а 1:2, відповідно вхідний КСХ не перевищує 1.5 на всіх діапазонах

 
Це такий досить цікавий момент. Як КСХ по входу міряли?
 
 
Vitalii
Повідомлень: 24
З нами з: Сер серпня 21, 2024 9:48 pm
Позивний: UT0UI
Has thanked: 10 times
Been thanked: 28 times

Re: TinyPA100, невеликий і дешевий LDMOS підсилювач

Повідомлення Vitalii »

UR5FFR писав: Пон грудня 15, 2025 10:44 pm
Vitalii писав: Пон грудня 15, 2025 11:24 am В цілому рекомендую на вхід підсилювача ставити перемикаємий аттенюатор 3/6дБ, щоб контролювати вхідну потужність, бо не кожен підсилювач на виході може дати мілкий крок потужності, ті самі Маламути сильно по потужності плавають в залежності від бенду. 




 
Так, для СВЧ мосфетів дуже важливо не перекачувати по входу бо вигорають затвори і транзистор можна викинути.
Vitalii писав: Пон грудня 15, 2025 11:13 am трансформатор T1 має співвідношення витків не 1:3 як в оригіналі, а 1:2, відповідно вхідний КСХ не перевищує 1.5 на всіх діапазонах




 
Це такий досить цікавий момент. Як КСХ по входу міряли?
 
 



 
Я не перекачав транзистор, просто через задом наперед впаяний U2 LM7805 напруга зміщення 10В йому пішла :) він ще тримався, але потім качнув ще 5Вт на вхід і вже всьо, прогорів один затвор :) Тепер хочу помучати MRF9180 в цій схемі, тому у вас на форумі задавав питання щодо резисторів зворотнього негативного зв'язку R9R10 - чи треба змінювати їх номінал (я так розумію, в більшу сторону). Якщо дасте відповідь тут - додам до оригінального опису і варіант з 9180

КСХ міряв рігекспертом на вході підсилювача при відкритому транзисторі (натисненій PTT та виставленій напрузі зміщення, ще на попередній платі це робив). При 1:3 вхідного транса резистор R6 треба підбирати, колись з цим грався на китайській платі. В тому вигляді, як є в вашій оригінальній КСХ у всьому діапазоні в межах 1.5-2, з 1:2 вхідного в межах 1.1-1.3
 
 
UR5FFR
Повідомлень: 1418
З нами з: Пон вересня 12, 2022 4:04 pm
Has thanked: 130 times
Been thanked: 811 times

Re: TinyPA100, невеликий і дешевий LDMOS підсилювач

Повідомлення UR5FFR »

Vitalii писав: Вів грудня 16, 2025 9:30 am Я не перекачав транзистор, просто через задом наперед впаяний U2 LM7805 напруга зміщення 10В йому пішла :) він ще тримався, але потім качнув ще 5Вт на вхід і вже всьо, прогорів один затвор :)
Так, приберіть від моніторів дітей та вагітних жінок, та ніколи, НІКОЛИ не робіть те що я зараз напишу :)
Отже усі СВЧ мосфети мають всередині багато затворів уключених паралельно. Якщо затвор пробили то це значить що один з багатьох пробито а інші ціле (але це не точно). Беремо БП, ставимо обмеження по струму (наприклад 500мА) напругу 12в та короткочасно подаємо минус на виток, плюс на затвор. Далі перевіряємо тестером. Ідея полягає у тому щоб випалити цей затвор але не пошкодити інші. Напругу та струм треба підібрати експериментально. Потужність відновленого буде менша десь на 30 відсотків
Vitalii писав: Вів грудня 16, 2025 9:30 am Тепер хочу помучати MRF9180 в цій схемі, тому у вас на форумі задавав питання щодо резисторів зворотнього негативного зв'язку R9R10 - чи треба змінювати їх номінал (я так розумію, в більшу сторону). Якщо дасте відповідь тут - додам до оригінального опису і варіант з 9180
Для початку погугліть що таке ефект Міллера і стане зрозуміло на що впливає цей резистор. Там не усе так просто
Vitalii писав: Вів грудня 16, 2025 9:30 am КСХ міряв рігекспертом на вході підсилювача при відкритому транзисторі (натисненій PTT та виставленій напрузі зміщення, ще на попередній платі це робив). При 1:3 вхідного транса резистор R6 треба підбирати, колись з цим грався на китайській платі. В тому вигляді, як є в вашій оригінальній КСХ у всьому діапазоні в межах 1.5-2, з 1:2 вхідного в межах 1.1-1.3
Я вже не пам'ятаю чому там таке співвідношення але виміряти вхідний опір може давати похибку, бо у підсилювача з зворотнім зв'язком сток-затвір дуже погана розв'язка вхід-вихід. Я роблю інакше - подаю сигнал з ГСС через аттенюатор 10дб напряму та через резистор опором наприклад 100ом. В обох випадках виміряю напругу на виході. Далі через прості формули можна вираховувати модуль вхідного опору. Або кинути гптчату і він порахує.
Vitalii
Повідомлень: 24
З нами з: Сер серпня 21, 2024 9:48 pm
Позивний: UT0UI
Has thanked: 10 times
Been thanked: 28 times

Re: TinyPA100, невеликий і дешевий LDMOS підсилювач

Повідомлення Vitalii »

UR5FFR писав: Вів грудня 16, 2025 11:45 am
Vitalii писав: Вів грудня 16, 2025 9:30 am Я не перекачав транзистор, просто через задом наперед впаяний U2 LM7805 напруга зміщення 10В йому пішла :) він ще тримався, але потім качнув ще 5Вт на вхід і вже всьо, прогорів один затвор :)

 
Так, приберіть від моніторів дітей та вагітних жінок, та ніколи, НІКОЛИ не робіть те що я зараз напишу :)
Отже усі СВЧ мосфети мають всередині багато затворів уключених паралельно. Якщо затвор пробили то це значить що один з багатьох пробито а інші ціле (але це не точно). Беремо БП, ставимо обмеження по струму (наприклад 500мА) напругу 12в та короткочасно подаємо минус на виток, плюс на затвор. Далі перевіряємо тестером. Ідея полягає у тому щоб випалити цей затвор але не пошкодити інші. Напругу та струм треба підібрати експериментально. Потужність відновленого буде менша десь на 30 відсотків
Vitalii писав: Вів грудня 16, 2025 9:30 am Тепер хочу помучати MRF9180 в цій схемі, тому у вас на форумі задавав питання щодо резисторів зворотнього негативного зв'язку R9R10 - чи треба змінювати їх номінал (я так розумію, в більшу сторону). Якщо дасте відповідь тут - додам до оригінального опису і варіант з 9180

 
Для початку погугліть що таке ефект Міллера і стане зрозуміло на що впливає цей резистор. Там не усе так просто
Vitalii писав: Вів грудня 16, 2025 9:30 am КСХ міряв рігекспертом на вході підсилювача при відкритому транзисторі (натисненій PTT та виставленій напрузі зміщення, ще на попередній платі це робив). При 1:3 вхідного транса резистор R6 треба підбирати, колись з цим грався на китайській платі. В тому вигляді, як є в вашій оригінальній КСХ у всьому діапазоні в межах 1.5-2, з 1:2 вхідного в межах 1.1-1.3

 
Я вже не пам'ятаю чому там таке співвідношення але виміряти вхідний опір може давати похибку, бо у підсилювача з зворотнім зв'язком сток-затвір дуже погана розв'язка вхід-вихід. Я роблю інакше - подаю сигнал з ГСС через аттенюатор 10дб напряму та через резистор опором наприклад 100ом. В обох випадках виміряю напругу на виході. Далі через прості формули можна вираховувати модуль вхідного опору. Або кинути гптчату і він порахує.

 
Слабонєрвних прибрав, спробую відновити :)

По ефекту Міллера - погуглив, тут опори R9R10 скоріше зменшувати треба, а не збільшувати, але тоді падатиме Ку, якщо правильно розумію. Або (отут можу помилятися), збільшити ємності C8C9, але є шанс піймати возбуд. З іншого боку - транзистори настільки схожі (ну, да, Reverse Transfer Capacitance у 9180 3.8пФ замість 2пФ у 9120, але ж не настільки критична вона), що можна спробувати втулити в схему без змін, до того ж вся схема працює сильно нижче порогових рівнів, давати йому навіть 24В живлення не планується :)

По вхідному трансу ще буду гуглити, подякував)
 
UR5FFR
Повідомлень: 1418
З нами з: Пон вересня 12, 2022 4:04 pm
Has thanked: 130 times
Been thanked: 811 times

Re: TinyPA100, невеликий і дешевий LDMOS підсилювач ~100Вт

Повідомлення UR5FFR »

Якщо будете ставити 9180 то качайте його 1Вт або менше для початку з контролем вихідної потужності - у нього більша крутизна та підсилення
Відповісти