МШУ (LNA) для рамочной антенны
-
technotrasher
- Повідомлень: 14
- З нами з: Пон листопада 25, 2024 6:09 pm
- Позивний: UT3UAJ
- Has thanked: 5 times
Re: МШУ (LNA) для рамочной антенны
было сделано моделирование в мультисим.
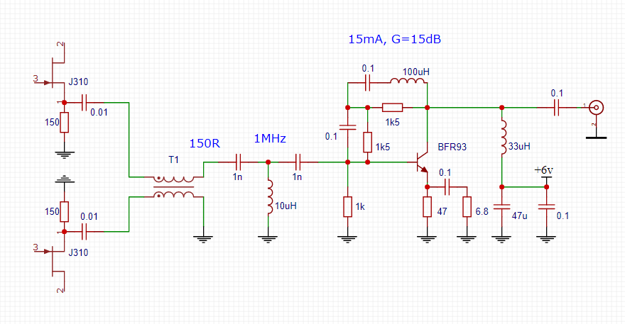
и вот тут есть странность. синфазный сигнал отлично подавляется. разница сигнала выделяется. но. после BFR93 усиления нет. сигнал очень слабый. видно сильное падение сигнала после трансформатора. (12 витков. сердечник 2000Н)
но и транзистор усиления не дает.
и вот тут есть странность. синфазный сигнал отлично подавляется. разница сигнала выделяется. но. после BFR93 усиления нет. сигнал очень слабый. видно сильное падение сигнала после трансформатора. (12 витков. сердечник 2000Н)
но и транзистор усиления не дает.
-
UR5FFR
- Повідомлень: 1421
- З нами з: Пон вересня 12, 2022 4:04 pm
- Has thanked: 130 times
- Been thanked: 811 times
Re: МШУ (LNA) для рамочной антенны
В підсилювачі використовується частотно-залежний зворотній зв'язок (ланцюг з 100n+10uH). Він стоїть щоб зменшити підсилення на частотах менше ніж 1МГц. Це так зроблено бо на НЧ бендах, а тим більше на середніх хвилях зайва чутливість нам не потрібна.
До речі підсилювач розраховано для роботи на 50ом навантаження. Ви в симуляції це врахували?
PS Я думав ви вже спаяли його а ви все в симуляцію граєтесь
До речі підсилювач розраховано для роботи на 50ом навантаження. Ви в симуляції це врахували?
PS Я думав ви вже спаяли його а ви все в симуляцію граєтесь
-
technotrasher
- Повідомлень: 14
- З нами з: Пон листопада 25, 2024 6:09 pm
- Позивний: UT3UAJ
- Has thanked: 5 times
Re: МШУ (LNA) для рамочной антенны
да повысив частоту до 4Мгц есть эффект. для чего тогда нужен транзистор? я думал как усилитель. в мультисиме виртуальный осциллограф имеет виртуальный вход в 50 Ом.
по крайней мере эмулятор тектроникса.
паять не проверив схему и не отладив я уже не хочу. это очень дорого стоит. у меня лежит 20 нерабочих плат уже. я не собираю на макетке. я делаю сразу полный проект.
паять не проверив схему и не отладив я уже не хочу. это очень дорого стоит. у меня лежит 20 нерабочих плат уже. я не собираю на макетке. я делаю сразу полный проект.
-
UR5FFR
- Повідомлень: 1421
- З нами з: Пон вересня 12, 2022 4:04 pm
- Has thanked: 130 times
- Been thanked: 811 times
Re: МШУ (LNA) для рамочной антенны
Я бачу що стоять J310, а підсилювач узято від схеми де стояли BF862. Такій мікс працювати коректно не буде бо різні вхідні імпеданси у підсилювачів.
І треба дивитися не 4МГц а вище - 10/14/20МГц. Якщо треба підняти підсилення на низьких частотах то треба збільшити номінал дроселя у зворотному зв'язку підсилювача, або зовсім його видалити.
Ще один варіант придушити низькі частоти - поставити ФВЧ ось такФВЧ розраховуємо на опір 150ом. Дросель у зворотному зв'язку ставимо 100uH - це дасть деякій спад підсилення на 80м де воно не зовсім потрібно на мій погляд. Або його можна видалити якщо потрібна лінійна АЧХ
І треба дивитися не 4МГц а вище - 10/14/20МГц. Якщо треба підняти підсилення на низьких частотах то треба збільшити номінал дроселя у зворотному зв'язку підсилювача, або зовсім його видалити.
Ще один варіант придушити низькі частоти - поставити ФВЧ ось такФВЧ розраховуємо на опір 150ом. Дросель у зворотному зв'язку ставимо 100uH - це дасть деякій спад підсилення на 80м де воно не зовсім потрібно на мій погляд. Або його можна видалити якщо потрібна лінійна АЧХ
-
technotrasher
- Повідомлень: 14
- З нами з: Пон листопада 25, 2024 6:09 pm
- Позивний: UT3UAJ
- Has thanked: 5 times
Re: МШУ (LNA) для рамочной антенны
все поправил. схемы проверил. только в емуляторе ошибся. бо там нет BF862. хорошо, что Вы рассчитали под разные транзисторы. может кто захочет повторить - будет выбор между редкими и более доступными. с ФВЧ сейчас тоже проверю. оказывается его можно было сзаду поставить.
я об этом и не думал. а как Вы рассчитываете выходной импеданс истокового повторителя. там же транс стоит. вижу, что совпадает с сопротивлениями на истоках. усиление получается 15дБ? если в реальности будет работать как в эмуляции - то вполне отлично!
использовать только аксиальные дроссели? или можно смд дроссели? такие как от мурата.
использовать только аксиальные дроссели? или можно смд дроссели? такие как от мурата.
-
UR5FFR
- Повідомлень: 1421
- З нами з: Пон вересня 12, 2022 4:04 pm
- Has thanked: 130 times
- Been thanked: 811 times
Re: МШУ (LNA) для рамочной антенны
Це випадковий збіг. Вихідний опір дорівнює 1/g, де g - це крутизна у робочій точці. Я раджу почитати книжку "Схемотехника" Гаврилова - там усе досить детально пояснюється.technotrasher писав: ↑Нед грудня 01, 2024 11:31 am как Вы рассчитываете выходной импеданс истокового повторителя. там же транс стоит. вижу, что совпадает с сопротивлениями на истоках.
Так, тільки аксіальні
-
technotrasher
- Повідомлень: 14
- З нами з: Пон листопада 25, 2024 6:09 pm
- Позивний: UT3UAJ
- Has thanked: 5 times
Re: МШУ (LNA) для рамочной антенны
книжку по схемотехнике заказал. плату на изготовление заказал.
для расчета усилителя на биполярном транзисторе использовали программу TransistorAmp ? какие параметры выставляли? я брал напряжение 6В, усиление 5, частоту 1М. входное 150 Ом. выходное 50 Ом. значения получились чуть другие.
для расчета усилителя на биполярном транзисторе использовали программу TransistorAmp ? какие параметры выставляли? я брал напряжение 6В, усиление 5, частоту 1М. входное 150 Ом. выходное 50 Ом. значения получились чуть другие.
-
UR5FFR
- Повідомлень: 1421
- З нами з: Пон вересня 12, 2022 4:04 pm
- Has thanked: 130 times
- Been thanked: 811 times
Re: МШУ (LNA) для рамочной антенны
Книжка є у електронному вигляді.technotrasher писав: ↑Сер грудня 04, 2024 11:15 am книжку по схемотехнике заказал. плату на изготовление заказал.
Я не знаю шо це за програма. Вона вміє рахувати ВЧ каскади з негативним зворотнім зв'язком? Щось я сумніваюсьtechnotrasher писав: ↑Сер грудня 04, 2024 11:15 amдля расчета усилителя на биполярном транзисторе использовали программу TransistorAmp ? какие параметры выставляли? я брал напряжение 6В, усиление 5, частоту 1М. входное 150 Ом. выходное 50 Ом. значения получились чуть другие.
-
technotrasher
- Повідомлень: 14
- З нами з: Пон листопада 25, 2024 6:09 pm
- Позивний: UT3UAJ
- Has thanked: 5 times
Re: МШУ (LNA) для рамочной антенны
а какую программу для расчета использовали? или только калькулятор и справочник!? 
а книжки такие читать удобно именно в бумаге.
а книжки такие читать удобно именно в бумаге.
-
technotrasher
- Повідомлень: 14
- З нами з: Пон листопада 25, 2024 6:09 pm
- Позивний: UT3UAJ
- Has thanked: 5 times
Re: МШУ (LNA) для рамочной антенны
Подскажите как вы считаете истоковые сопротивления для транзисторов. именно полевых транзисторов. я изучил документацию по расчету и истоковых повторителей и методы расчета Rи для усилителей на полевых транзисторах, но у меня получились значения не такие. меньше. часто теория в книгах не имеет ничего общего с практикой. все получается по другому.