VA3IUL автором й не був, там вказана адреса його сайту, де зібрані всі ці схеми.Ігор писав:Чет січня 01, 1970 4:15 am Показані в повідомленні в 10:35 деякі схеми мають авторів. І автор- це не VA3IUL.
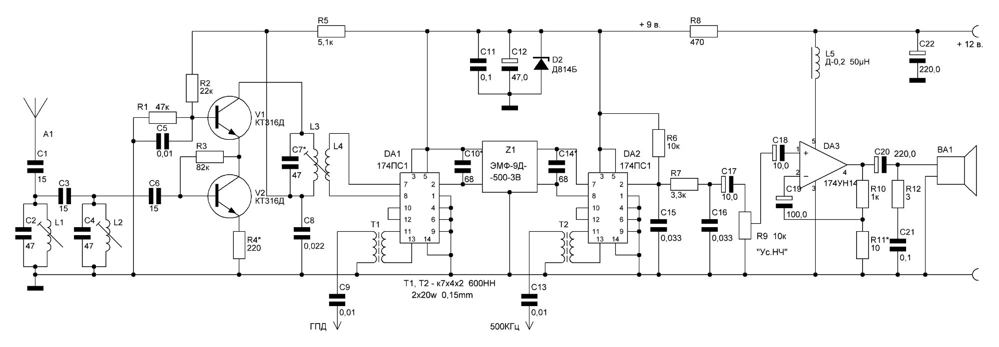
Це з журналу Радіо №10 за 1991 рік:p0075.jpg А це схема Полякова з його книги "Приймачі АМ сигналів":
Поляков.jpg
Прості схеми приймачів
-
oldPsyho
- Повідомлень: 634
- З нами з: П'ят жовтня 14, 2022 4:13 pm
- Звідки: KO40ig
- Позивний: UR5XOU
- Has thanked: 184 times
- Been thanked: 70 times
Re: Прості схеми приймачів
-
UR5VFT
- Повідомлень: 524
- З нами з: Вів січня 17, 2023 6:22 pm
- Позивний: UR5VFT
- Has thanked: 505 times
- Been thanked: 106 times
Re: Прості схеми приймачів
для 20м буде низька чутливість. бажано додати диференціальний підсилювач по нч 73!
https://www.myhomehobby.net/priemnik-pr ... -74ns4053/
https://www.myhomehobby.net/priemnik-pr ... -74hc4066/
-
Ігор Віт.
- Повідомлень: 66
- З нами з: Вів червня 18, 2024 6:44 pm
- Has thanked: 7 times
- Been thanked: 15 times
Re: Прості схеми приймачів
Немає там ПЧ. На схемі ганебно-примітивний приймач прямого перетворення. Приклад того, як не треба робити.
-
UR5VFT
- Повідомлень: 524
- З нами з: Вів січня 17, 2023 6:22 pm
- Позивний: UR5VFT
- Has thanked: 505 times
- Been thanked: 106 times
Re: Прості схеми приймачів
точно не пч а нч ... 73!точно писав:Немає там ПЧ. На схемі ганебно-примітивний приймач прямого перетворення. Приклад того, як не треба робити.
-
UR5VFT
- Повідомлень: 524
- З нами з: Вів січня 17, 2023 6:22 pm
- Позивний: UR5VFT
- Has thanked: 505 times
- Been thanked: 106 times
Re: Прості схеми приймачів
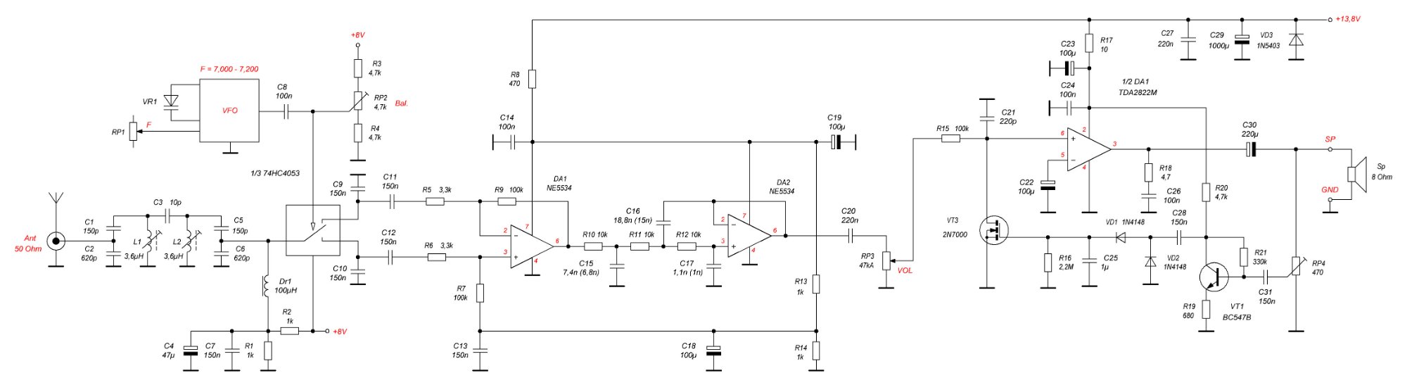
якщо є 4053 робіть цей працює відмінно. джерело 73!
https://www.kn34pc.com/forums/viewtopic.php?f=62&t=621
-
Ut5lp
- Повідомлень: 119
- З нами з: Суб вересня 17, 2022 3:34 pm
- Позивний: UT5LP
- Has thanked: 11 times
- Been thanked: 32 times
Re: Прості схеми приймачів
А ні кого не засмутило R5,R6 10K i C6,C7 аж 0,1
А С4 і С5 по 150 пФ...якась фігня...
-
Ігор Віт.
- Повідомлень: 66
- З нами з: Вів червня 18, 2024 6:44 pm
- Has thanked: 7 times
- Been thanked: 15 times
Re: Прості схеми приймачів
С4 і С5 по 150 пФ це якраз нормально. Так і потрібно для 74НС4053. А R5,R6 10K i C6,C7 аж 0,1- це сурогатний ФНЧ. Але що він там фільтрує- навіть автор схеми не знає. дійсно-фігня якась.
-
Ut5lp
- Повідомлень: 119
- З нами з: Суб вересня 17, 2022 3:34 pm
- Позивний: UT5LP
- Has thanked: 11 times
- Been thanked: 32 times
Re: Прості схеми приймачів
Ну де ж нормально? Як найменьше 0,022...Подивіться схеми нормальних авторів.
А 10К і 0,1 частота зрізу 160Гц звук буде як через валянок.