Сторінка 4 з 4
Re: Змішувач на мікросхемі 174пс1
Додано: П'ят березня 13, 2026 10:59 am
UR5FFR
Андрій_UR3ILF писав: ↑Чет березня 12, 2026 10:26 pm
Наприклад LA1185 та аналоги нормально працюють в SSB детекторі при живленні 3.6 вольта.

Як багато ви знаєте
доступних аналогів, які працюють при такому живленні?
BF998 досить непогано працює в SSB-детекторі при живлені 3-4в. І в інших каскадах (підсилювачі та змішувачі ВЧ) теж працює
Re: Змішувач на мікросхемі 174пс1
Додано: П'ят березня 13, 2026 2:18 pm
UR5VFT
Freddy писав: ↑Чет березня 12, 2026 9:51 pm
UR5VFT писав: ↑Чет березня 12, 2026 1:57 pm
UR5FFR писав: ↑Чет березня 12, 2026 1:29 pm
85грн за штуку? Не забагато?
а пачка цигарок мінімум 100-120 не забагато?
Якщо людина не палить то треба менше їсти ? Це все лірика але це явно завищена ціна за стару мікросхему з незрозумілою якістю . І головне , а який сенс її використовувати ? Що вона дає? Виграш в параметрах ?
ПС1 це для душі. ностальгія. а якщо потрібно параметри дружно переходимо на серію FST для прикладу змішувач . цікаво багато хто повторить? 73!
Re: Змішувач на мікросхемі 174пс1
Додано: П'ят березня 13, 2026 4:36 pm
Андрій_UR3ILF
UR5FFR писав: ↑П'ят березня 13, 2026 10:59 amBF998 досить непогано працює в SSB-детекторі при живлені 3-4в. І в інших каскадах (підсилювачі та змішувачі ВЧ) теж працює
Але ж тут про мiкросхеми була мова. Доречi лашка модулятором гарно працює. З свого батарейного приймача роблю qrpp мiкро трансивер. З мiнiнумом деталей.
Re: Змішувач на мікросхемі 174пс1
Додано: П'ят березня 13, 2026 7:49 pm
UT8AS
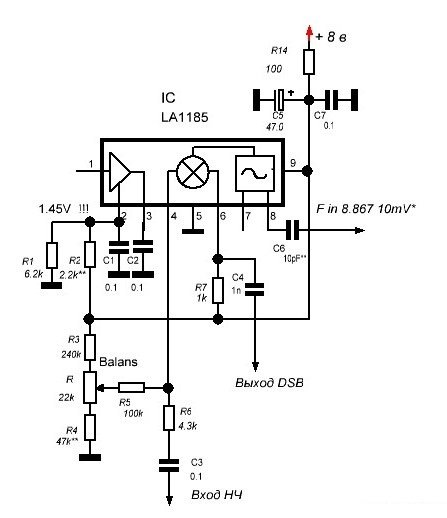
Андрій_UR3ILF писав: ↑П'ят березня 13, 2026 4:36 pmДоречi лашка модулятором гарно працює...
...дійсно, дана схема добре працює уже у двох Мініках...

- DSB LA1185.JPG (26.19 Кіб) Переглянуто 13960 разів
Re: Змішувач на мікросхемі 174пс1
Додано: П'ят березня 13, 2026 8:54 pm
UR5VFT
UT8AS писав: ↑П'ят березня 13, 2026 7:49 pm
Андрій_UR3ILF писав: ↑П'ят березня 13, 2026 4:36 pmДоречi лашка модулятором гарно працює...
...дійсно, дана схема добре працює уже у двох Мініках...DSB LA1185.JPG
73!
Re: Змішувач на мікросхемі 174пс1
Додано: Сер квітня 01, 2026 4:30 pm
serge_m
Приїхали з алі мікросхеми LA1185 (до речі, саме чойси, про які згадується в сусідній темі), купував наче в двох різних магазинах, але по упаковці видно що по відправляла одна і та сама кантора - упаковано абсолютно аналогічно: однакові пакетики, однакові роздуковані і вкладені в пакетик(а не наклеєні) стікери, однакові конверти і навіть номер партії на мікросхемах ідентичний.
Попереднє моє замовлення мікросхем LA1185 з алі це були явно вживані мікросхеми, з різних партій і з трохи різною довжиною виводів. Тоді попадався брак, доводилось первіряти перед монтажем. Критерій простий - у неробочих Омметром між 8 і 9 виводами був обрив, у робочих близько 9.5 кОм
Зараз з цих мікросхем що отримав вибірково перевірив - між 8 та 9 виводами 9.5 - 9.6 кОм. Після повної перевірки в складі пристрою додам посилання в відповідну тему.
Re: Змішувач на мікросхемі 174пс1
Додано: Чет квітня 09, 2026 4:00 pm
serge_m
Перевірити в роботі швидко, на жаль, не зможу. Але куплені мікросхеми LA1185 викликають довіру. То ж публікую посилання за якими купував, бо ціна на них навіть за цими посиланнями плавно повзе вгору.
https://www.aliexpress.com/item/1005009285367068.html - тут по 5 штук продається
https://www.aliexpress.com/item/32625969546.html - тут по 10 штук
І там і там - чойс. Якщо хтось знайде не чойс і щоб дешевше - діліться посиланнями.
Повторюсь, купив за обома посиланнями, приїхали мікросхеми від одного постачальника, абсолютно однакові, однакове пакування, однаковий номер партії. Купувати 100 штук до перевірки напевно ранувато, а ось 5-10 штук мабуть вартує взяти якщо цікаво.
Re: Змішувач на мікросхемі 174пс1
Додано: Нед квітня 19, 2026 10:24 pm
serge_m
Сподіваюсь всі хто хотів замовили собі мікросхем LA1185. Пройшло 10 днів, ціна вже 10 доларів за 10 штук, або 5.69 долара за 5 штук.
