Сторінка 1 з 28
Простий транзисторний трансивер Бджілка (BeeJT TRX)
Додано: Нед лютого 09, 2025 8:49 pm
UR5FFR
У процесі роботи над германієвим трактом та макетування багатьох вузлів з'явилась ідея зробити простий тракт виключно на кремнієвих транзисторах без використовування мікросхем та екзотичних компонент. Бажано щоб зібрав, включив і воно працює - тобто ніякого налаштування не потрібно.
Конструкція вийшла модульна. Архітектура наступна
Модуль модулятора та мікрофонного підсилювача опціональний. Якщо його не ставити то отримуємо приймач.
Кожний модуль розміщується на платі 10х5см. Основна ідея проекту така - кожна плата містить досить небагато компонент та має просту та зрозумілу схему. Її досить просто перевірити на працездатність. Бажано щоб налаштування було не потрібно, або мінімально. Якщо в нас є декілька вузлів які працюють то зібраний з них трансивер або приймач буде гарантовано працювати.
Ще один плюс за модульну конструкцію - модулі можна заміняти на більш продвинуті та складні. Тому планується декілька варіантів вузлів різного рівня
UPD 11.4.2025
Прогрес по проекту. Зліва направо: BPF, Атенюатор+ПВЧ, змішувач+КФ, SSB модулятор, ППЧ+АРП, ПНЧ
Re: Простий транзисторний трансивер Бджілка (BeeJT TRX)
Додано: Нед лютого 09, 2025 8:52 pm
UR5FFR
Re: Простий транзисторний трансивер
Додано: Нед лютого 09, 2025 8:54 pm
UR5FFR
UPD Ця схема не буде входити у фінальний набор плат, бо потребує окремого живлення та має параметри які не відповідають її складності. Залишаю лише як чернетку та через інформацію по КФ, який використовується в інших фронтендах проєкту
Реверсивний фронтенд
Змішувач діодний, після нього діплексер, двонаправлений підсилювач та кварцевий фільтр. Підсилювач схожий на каскади які використовуються у "клопіку", але на відміну від нього мають однакові вхідні/вихідні імпеданси. Живлення 6в бо при вищій напрузі стається пробій переходу (але транзистор при цьому не пошкоджується). Вхідний-вихідний опір цього блоки становить 50ом та легко узгоджується з ДПФ та підсилювачем ПЧ
Проміжна частота вибрана досить низка тому що при вищій ПЧ (наприклад 9МГц) падає подавлення сусіднього каналу та одного кварцевого фільтра вже замало. Кварци купувалися на алі та відбиралися за допомогою НВТ. Імпеданс фільтра дорівнює 560ом
Діоди будь які ВЧ кремнієві. В мене працюють КД503. Транзистори з граничною частотою не менше 250-300МГц. Наприклад 2N3906, 2N3903, S9018, MPSH81, 2SC1907. Світлодіоди обов'язково красні використовуються як низьковольтні стабілітрони.
L1L2L3L4 - смугасті дроселя. Трансформатори виконані на кільцях К10*7*3 М2000НМ. Т1Т2 - 9 витків скруткою у три дроти, Т3 - 7 витків скруткою у два дроти
Якщо режим передачі не потрібен то R3R4C3Q1C5C6J6 не встановлюються. Замість LED2 та J6 ставимо перемичку. Напругу живлення при цьому можна підняти до 12в.
Re: Простий транзисторний трансивер
Додано: Нед лютого 09, 2025 8:55 pm
UR5FFR
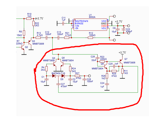
Підсилювач низької частоти
На транзисторах Q2Q3 зроблено ФНЧ з частотою зрізу 3кГц, на Q4Q5Q6Q7 - підсилювач потужності. Схема дещо не зовсім звичайна. Кому цікаво дивимося журнал Радіо №5 1978 ст.42, №9 1982 ст.43. Струм спокою виставляти не треба. Вся плата споживає приблизно 30мА.
Усі конденсатори - плівкові. Транзистори будь які кремнієві з високою беттою. На виході - потужні зі струмом 1.5А - наприклад КТ815/817/819/805 або імпорт.Діод D1 - любий кремнієвий бажано шотткі на струм 2А та більше. В мене стоїть КД212. Транзистори треба встановити на невеликий радіатор.
Налаштування плати дуже просте - після підключення живлення перевіряємо струм спокою - він повинен бути приблизно 25-30мА. На емітерах Q1Q2Q3 повинно бути напруга від 4 до 8в. Якщо вона сильно відрізняється то підбираємо R1R5R9.
Re: Простий транзисторний трансивер
Додано: Нед лютого 09, 2025 9:10 pm
UR5FFR
далі буде ...
PS назви поки що нема - не придумав. тому можна пропонувати. але без фанатизму
Re: Простий транзисторний трансивер
Додано: Пон лютого 10, 2025 12:11 pm
UR5VFT
- Андрій. чому напруга рев. каскаду 6 вольт. чому не можна 12 вольт скрізь. для спрощення бп.і може діодний змішувач зробити зробити високого рівня та перший транзистор вибрати потужніший? 73!
Re: Простий транзисторний трансивер
Додано: Пон лютого 10, 2025 1:17 pm
UR5FFR
UR5VFT писав: ↑Пон лютого 10, 2025 12:11 pm
- Андрій. чому напруга рев. каскаду 6 вольт. чому не можна 12 вольт скрізь. для спрощення бп.
Тому що
UR5FFR писав: ↑Нед лютого 09, 2025 8:50 pm
Живлення 6в бо при вищій напрузі стається пробій переходу (але транзистор при цьому не пошкоджується).
Якщо ви уважніше подивитесь на схему то побачите що до переходу БЕ транзистору прикладається зворотна напруга яка майже дорівнює напрузі живлення. Якщо ця напруга перевищує 5-6в то перехід пробивається та через нього починає текти струм
UR5VFT писав: ↑Пон лютого 10, 2025 12:11 pmі може діодний змішувач зробити зробити високого рівня та перший транзистор вибрати потужніший?
Це простий low level фронтенд - не треба сюди тулити щось більш складне. Буде ще один варіант фронтенду з більшою динамікою. Але трохи пізніше
Re: Простий транзисторний трансивер
Додано: Пон лютого 10, 2025 1:53 pm
UR5VFT
UR5FFR писав: ↑Пон лютого 10, 2025 1:17 pm
Це простий low level фронтенд - не треба сюди тулити щось більш складне. Буде ще один варіант фронтенду з більшою динамікою. Але трохи пізніше
- Дякую. якщо буде з більшою динамікою. цей тр. можна назвати КРОК. від малого до більшого.. 73!
Re: Простий транзисторний трансивер
Додано: Пон лютого 10, 2025 5:41 pm
Sergii
АРП робив таким чином:

- AGC.png (67.77 Кіб) Переглянуто 142784 разів
Досить непагано працює.
Re: Простий транзисторний трансивер
Додано: Пон лютого 10, 2025 7:54 pm
UR5FFR
UR5VFT писав: ↑Пон лютого 10, 2025 1:53 pm
- Дякую. якщо буде з більшою динамікою. цей тр. можна назвати КРОК. від малого до більшого.. 73!
Та є ж вже STEP - це те ж саме