Пошук дав 51 результат

Sergii
Чет жовтня 09, 2025 10:27 pm
Форум: Загальні технічні питання
Тема: mixer
Відповіді: 6
Перегляди: 6929

Re: mixer

Цікаво. А такий варіант змішувача має право на існування? Чи таке.
 
 
mixer.png
 На алікові є готові такі трансфоматори (ACT45B-220-2P-TL003).
 
 
 
Sergii
Суб вересня 27, 2025 7:38 pm
Форум: Загальні технічні питання
Тема: Саморобні гібрідні мікросхеми
Відповіді: 44
Перегляди: 40696

Re: Саморобні гібрідні мікросхеми

  Для початку треба зробити прототипи модулів та декілька схем з них що оцінити наскільки працює вибрана схемотехніка. На жаль все йде дуже повільно бо нема часу.  Як готовий комплект було б цікаво замовляти одразу з монтажем усіх смд.     Цікаво яким чином Ви плануєте монтувати компоненти? Бо кита...
Sergii
Нед вересня 14, 2025 5:36 pm
Форум: Приймачі та трансивери
Тема: Простий транзисторний трансивер Бджілка (BeeJT TRX)
Відповіді: 221
Перегляди: 810358

Re: Простий транзисторний трансивер Бджілка (BeeJT TRX)

Вцілому вроді працює на приймання.
photo_2025-09-14_17-32-42.jpg
 Звук в рарі
14 сент., 16.53​.rar
(1.62 МіБ) Завантажено 252 разів
 
 
 
 
 
Sergii
П'ят вересня 12, 2025 1:25 pm
Форум: Приймачі та трансивери
Тема: Простий транзисторний трансивер Бджілка (BeeJT TRX)
Відповіді: 221
Перегляди: 810358

Re: Простий транзисторний трансивер Бджілка (BeeJT TRX)

UR5FFR писав: П'ят вересня 12, 2025 1:03 pm
=0.95emМаксимальний 8мА
 


 
З підвищенням струму шум не збильшується?
І яка бажано щоб була индуктивність трансформаторів змішувача?
 
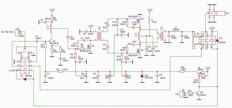
Sergii
П'ят вересня 12, 2025 11:04 am
Форум: Приймачі та трансивери
Тема: Простий транзисторний трансивер Бджілка (BeeJT TRX)
Відповіді: 221
Перегляди: 810358

Re: Простий транзисторний трансивер Бджілка (BeeJT TRX)

Намагаюся робити таким чином.
 
rfbee.png
 
rfbee.jpg
 Цікавить, який струм краще подавати на змишувач з si5351.
 
 
 
 
Sergii
Чет липня 31, 2025 7:55 pm
Форум: Приймачі та трансивери
Тема: Схемотехніка портативних приймачів
Відповіді: 17
Перегляди: 26151

Re: Схемотехніка портативних приймачів

Андрій_UR3ILF писав: Чет липня 31, 2025 6:03 pm
 
Замiряв  0.4V 

 
При такій напрузі діод починає відчинятися. Гадаю було би непагано збільшити опір резистора, що іде на вивід 9, таким чином щоб зменшити напругу між виводами 6 і 9. 
Sergii
Чет липня 31, 2025 3:15 pm
Форум: Приймачі та трансивери
Тема: Схемотехніка портативних приймачів
Відповіді: 17
Перегляди: 26151

Re: Схемотехніка портативних приймачів

Цікаво яка напруга вийшла між виводами 6 і 9 la1185.  Бо там є можливість що відчинеться внутрішній діод.
69.png
69.png (5.46 Кіб) Переглянуто 13866 разів
 
Sergii
Сер травня 21, 2025 6:03 pm
Форум: Підсилювачі потужності
Тема: Узгодження каскадів
Відповіді: 9
Перегляди: 28108

Re: Узгодження каскадів

Схоже що 4х8w повинно бути.
Sergii
П'ят квітня 25, 2025 1:11 pm
Форум: Приймачі та трансивери
Тема: Простий транзисторний трансивер Бджілка (BeeJT TRX)
Відповіді: 221
Перегляди: 810358

Re: Простий транзисторний трансивер Бджілка (BeeJT TRX)

Якщо такі наприклад https://www.rcscomponents.kiev.ua/produ ... 42550.html
Більший струм, більша гранична частота порівняно з кт646.
https://kitsandparts.com/5W-A1-Amp.php